November 8, 20173 minutes
Here’s a base project for the Arty board based on the Artix-7 FPGA. The Arty is a nice little dev board because it’s low cost ($99 USD) but it’s still got enough power and connectivity to make it very useful. I really like the fact that the JTAG and UART are both accessed through the same USB connector, so I only need to connect one USB cable. I also like the fact that I can power it from the USB connector alone - provided I don’t connect too many power hungry PMods or an Arduino shield.
In this project, we leverage the Arty’s board files and Vivado’s automation features to quickly put together a base design to exploit most of the hardware on the board. Then in the second video, we shift to the Xilinx SDK and test our design on hardware by running a “hello world” application and then the lwIP echo server application. In future Microblaze tutorials we’ll build on this design.

Before you can run through this tutorial, you’ll need to install the Arty’s board files to your Vivado installation. You can download the board files here, and follow Digilent’s instructions for installing them.
The Arty has an on-board oscillator to generate a 100MHz clock. We need to feed this clock into a Clock Wizard to generate three clocks: two for the MIG (DDR) and one for the Ethernet PHY.
The rest of our design will run off the MIG’s ui_clk output (83.333MHz).
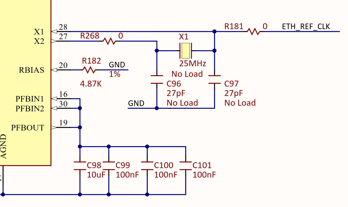
On the Arty schematics, you’ll see that the Ethernet PHY has provisions for a 25MHz crystal to generate it’s own 25MHz reference clock. However the crystal is not loaded on the board - probably to help get that price down to $99! Anyway, for this reason, the FPGA needs to generate and feed a clock to the Ethernet PHY, and this is why we generate the 25MHz from the Clock Wizard. The FPGA pin that connects to the Ethernet reference clock input on the PHY is G18, and we have to provide a LOC constraint for this in our design. Here are the constraints to add to the design for this purpose:
# Arty Ethernet reference clock
set_property IOSTANDARD LVCMOS33 [get_ports eth_ref_clk]
set_property PACKAGE_PIN G18 [get_ports eth_ref_clk]I’ve included the AXI Timer IP in the base design, because it’s needed by the lwIP echo server application AND PetaLinux. We’ll build PetaLinux for the Arty in a future tutorial.
To read Arty’s console output, you’ll have to use a UART console such as Putty and connect to the comport that your Arty chooses when you plug it in to the PC. To find the right comport, just go into the Device manager after connecting the Arty to your PC via USB. Once you’ve got that, just remember to use a baud rate of 9600 and you’ll be in business.